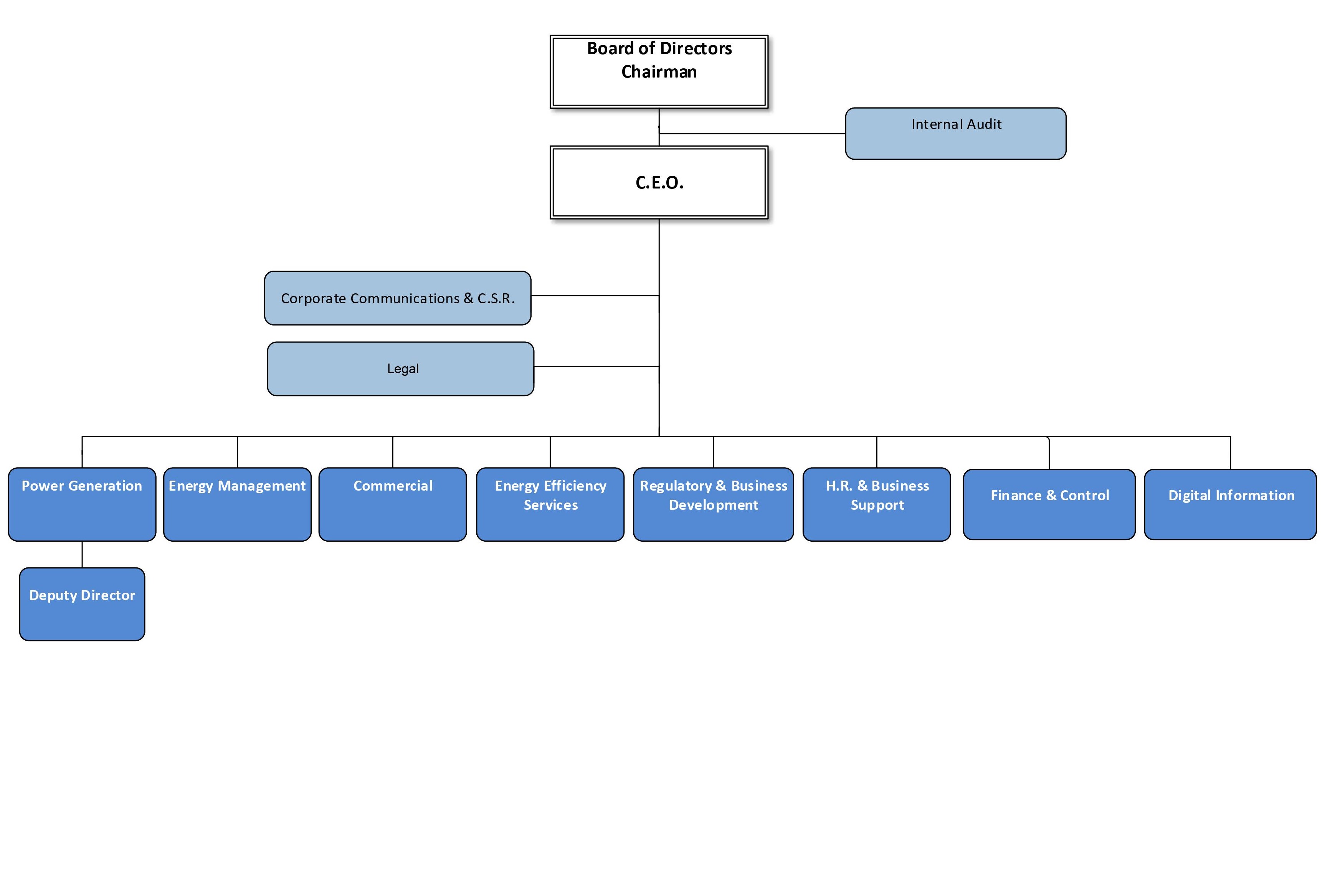
Η Οργανωτική Δομή
Στην Enerwave ασχολούμαστε με κάθε δραστηριότητα του τομέα της ενέργειας, με τον ίδιο ενθουσιασμό και το ίδιο πάθος, επιτυγχάνοντας σημαντικές συνέργειες μεταξύ τους. Είτε αφορά στην παραγωγή ηλεκτρικής ενέργειας είτε στην εμπορία και την προμήθεια ηλεκτρικής ενέργειας και φυσικού αερίου προς στον τελικό καταναλωτή, αφιερώνουμε όλη μας την προσοχή και την προσπάθεια.
Σε κάθε περίπτωση, στόχος μας είναι η ικανοποίηση των πελατών μας, προσφέροντας άριστες υπηρεσίες με την καλύτερη δυνατή ποιότητα και σε ιδιαίτερα ανταγωνιστικές τιμές.
Σε κάθε περίπτωση, στόχος μας είναι η ικανοποίηση των πελατών μας, προσφέροντας άριστες υπηρεσίες με την καλύτερη δυνατή ποιότητα και σε ιδιαίτερα ανταγωνιστικές τιμές.
